科研动态
News
“水凝胶女神”龚剑萍、范海龙等合作最新Nature封面:开发出超粘水凝胶!
K8凯发官网平台入口水下粘附材料是支撑海洋工程装备与高端生物医用器械发展的关键基础材料,具有广泛的应用前景与重要的经济和战略价值。然而,该类材料的研发仍处于相对初级阶段,尤其在复杂水环境(如海水、血液)中难以实现可靠粘附 。因此,开发性能优异的水下高强度粘附材料,不仅是当前材料科学研究的热点前沿,也已成为国际粘附材料技术竞争的重要战略领域。
但开发此类材料并不容易。一方面,水下环境中的水分子会严重干扰粘附界面的分子作用力,使得传统化学粘附机制难以维持稳定的结合。另一方面,高分子材料本身结构复杂,粘附性能通常受多尺度、非线性因素共同调控。这使得材料的性能难以预测,也极大限制了人工智能和机器学习在该领域的直接应用。正因如此,这一方向长期缺乏系统性设计框架,材料开发依赖仿生灵感与反复试验。

近日,来自北海道大学的龚剑萍教授、范海龙团队在这一方向取得突破。在最新一期《Nature》封面文章中,该团队基于蛋白质数据库,创新性地提出了一种融合数据挖掘、仿生实验设计与机器学习的“三位一体”设计策略,成功预测并开发了水下粘附强度达到兆帕(MPa)级的超粘水凝胶。这一成果展示了一个从“仿生经验”走向“数据驱动”的完整材料设计路径。


这项突破的取得,源于研究团队长期以来在该领域的持续积累与系统探索。早在几年前,他们就开始模仿自然界的“粘附高手”——比如贻贝、藤壶等海洋生物,尝试从其粘附蛋白结构中提取水下粘附的“密码”——特征序列。通过仿生合成含有阳离子-苯基邻位序列的聚合物,他们开发出一系列性能优异的水下粘附凝胶材料。相关研究发表于Nat. Commun., 2019, 10, 5127(高被引);PNAS, 2022, 119, e2206685119;Adv. Funct. Mater., 2021, 31, 2009334(高被引)等国际顶级期刊上。
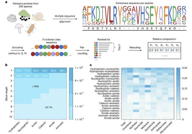
这些经验让他们产生了一个更大胆的设想:既然模仿几个蛋白序列能做出好材料,那如果把整个“自然界的粘附蛋白库”都拿来分析,会不会得到更多、更强的配方?于是他们从NCBI数据库中获取了2万多条与粘附蛋白相关的序列,覆盖了3822个物种,包括细菌、海洋动物、真菌、病毒等。

不同于逐个模仿,他们采用了一种统计策略:先提取每一个物种的共有序列,再将20种氨基酸按照功能属性归为6类,之后分析这些功能单元在蛋白共有序列中出现的组合规律。这些统计信息最终被映射为合成水凝胶所需的单体比例,通过理想共聚方法合成出180种具有“统计仿生序列”的水凝胶材料。
这些水凝胶在初步测试中表现不俗,多数样品的水下粘附强度已超过当前文献中报道的平均水平。到这里,研究团队没有止步。他们进一步引入机器学习,利用已有实验数据训练模型,预测更优配方。借助高斯过程回归(GP)与随机森林(RFR)等模型,并基于模型的顺序优化策略(SMBO),他们通过三轮迭代,合成并测试了数百种基于预测配方的水凝胶,最终获得了粘附强度突破1 MPa的超级水凝胶。
为了验证这些材料的实用性,团队还进行了多个现实场景测试:将一块水凝胶贴在海边岩石上固定橡皮鸭,抵御海浪持续冲击,充分验证其在真实海洋环境下的适用性。值得一提的是,这一标志性画面被选为当期《Nature》杂志封面;用水凝胶封堵3米水柱底部的泄漏孔,实现瞬间止漏;在小鼠皮下植入水凝胶,表现出良好的生物相容性。这些案例表明,这种材料不仅强,而且稳,还能安全使用。

综上所述,该研究构建了一种具有突破性的软材料设计路径:从自然粘附蛋白中提取序列规律,借助数据挖掘提炼功能构型,并通过理想共聚策略在人工聚合物中实现类蛋白结构的“统计迁移”,最终结合人工智能算法持续优化性能边界。这一工作不仅打破了传统经验驱动、试错为主的研发模式,为复杂软物质的系统化设计提供了可复制的新范式,也为人工智能在高分子材料科学中的深入应用拓展了全新的研究空间。
上述成果以“Data-driven de novo design of super-adhesive hydrogels”为题近日发表在Nature上,并选为封面。北海道大学龚剑萍教授、范海龙副教授(现深圳大学副教授)、瀧川一学(Ichigaku Takigawa)教授、李伟博士(现苏州实验室研究员)为共同通讯作者,博士生廖鸿广和胡晟博士(现大阪大学助理教授)为共同第一作者。

龚剑萍,北海道大学教授。毕业于浙江大学,获得电子物理学学士学位,后在日本茨城大学获得高分子科学硕士学位。在东京工业大学学习了两年高温超导体,并获得了工学博士学位。自1993年以来一直在北海道大学从事高分子科学研究,并获得了高分子科学博士学位。曾获得多项科学奖项,包括2023年美国物理学会高分子物理奖、2022年日本化学会奖、2021年第33届日本橡胶学会奖、2019年文部科学省科学技术表彰奖、2014年帝斯曼材料科学奖、2011年日本化学会创造性工作奖、2006年日本高分子学会奖以及2001年Wiley高分子科学奖。担任Biointerphases、Asia Materials、Soft Matter、Mechanics of Soft Materials、Advanced Materials、Giant和Materials Horizons等期刊的编委和顾问委员会成员。主要研究兴趣为水凝胶、弹性体等软物质材料的化学物理特性研究。

范海龙,深圳大学“百人计划”特聘副教授,博士生导师。2017年于中国人民大学获博士学位,同年9月赴日本北海道大学龚剑萍教授课题组开展博士后研究工作,2020年获聘北海道大学助理教授,2022年获聘北海道大学副教授,2025年3月加入深圳大学化学与环境工程学院。以第一作者或通讯作者在Nature、Nature Communications、Advanced Materials、The Proceedings of the National Academy of Sciences (PNAS)、Advanced Functional Materials、Macromolecules等国际知名学术期刊发表学术论文20余篇,其中6篇为高被引论文;论文总引用次数超过4000次。申请国际专利5项。先后主持日本学术振兴会基金2项(国家级)。获日本高分子学会颁发的高分子研究奖励奖(2021年度)。主要研究兴趣为基于高分子序列分布调控的功能软物质材料开发。

李伟,苏州实验室研究员。2007年本科毕业于中国科学技术大学凝聚态物理专业,2012年获美国理海大学物理学博士。随后在美国加州大学圣芭芭拉分校、橡树岭国家实验室、西北大学、田纳西大学以及日本北海道大学从事博士后研究,合作导师包括Glenn H. Fredrickson三院院士,Monica Olvera de la Cruz三院院士,Michael Rubinstein教授和龚剑萍教授等。2024年7月加入苏州实验室前沿材料研究部。主要研究方向为高分子材料多尺度计算模拟与理性设计,已在Nature、Nature Materials、Advanced Science、Macromolecules、ACS Macro Letters等国际期刊发表论文45篇。担任中国 “高分子三刊”——Chinese Journal of Polymer Science(CJPS)、《高分子学报》和《高分子通报》的联合青年编委。项目组长期招聘高分子计算、多尺度模拟和人工智能辅助材料设计等方向的助理研究员、博士后、项目制研究生以及科研助理,诚邀有志于从事相关方向的科研人员加入(请邮件联系:。

胡晟,现任大阪大学产业科学AI中心特聘助理教授。2019年于名古屋大学数据库研究室获得信息科学博士学位,随后在京都大学数据库研究室担任博士后研究员。2020年任北海道大学特聘助理教授,2024年起转任大阪大学特聘助理教授。他于2018年获日本数据工程学学会Rakesh Agrawal奖,2019年获日本电子情报通信学会年度论文奖。曾担任ACM KDD、The Web Conference、ACM Multimedia、IEEE TKDE 等多个国际数据工程与数据挖掘领域顶级会议及期刊的审稿人。研究方向包括统计机器学习与机器发现算法,尤其关注时间序列数据与分子图数据在医学、化学等交叉学科中的应用。

廖鸿广,现日本北海道大学在读博士生。于2017年和2020年在中国人民大学分别获得学士和硕士学位,师从王亚培教授;此后2021年起在北海道大学攻读博士学位,师从龚剑萍教授。目前致力于数据驱动的仿生水凝胶设计,水下粘附材料的开发与应用。
声明:仅代表作者个人观点,作者水平有限,如有不科学之处,请在下方留言指正!
特别声明:以上内容(如有图片或视频亦包括在内)为自媒体平台“网易号”用户上传并发布,本平台仅提供信息存储服务。
35岁浙江大学博导跳楼去世,知情人:身份只是临时职工!今年面临双重考核
21岁小伙被骗至缅甸妙瓦底近1年,因无法完成“百万美金”业绩遭殴打,父亲:已获救
CCTV直播!国乒1人出局,8月7日赛程:王楚钦战陈垣宇,林诗栋战林昀儒|横滨冠军赛
联盟杯-迈阿密国际3-1锁定出线不敌黄潜,厄德高点射,内尔高破门,佩佩斩旧主
提前揭秘:谷歌 Pixel 10 / Pro XL 手机营销渲染图曝光
realme UI 6.0夏季体验升级计划第三波:新增浮窗透明度调节功能
《编码物候》展览开幕 北京时代美术馆以科学艺术解读数字与生物交织的宇宙节律
2025-08-07 15:27:01
浏览次数:
次
返回列表